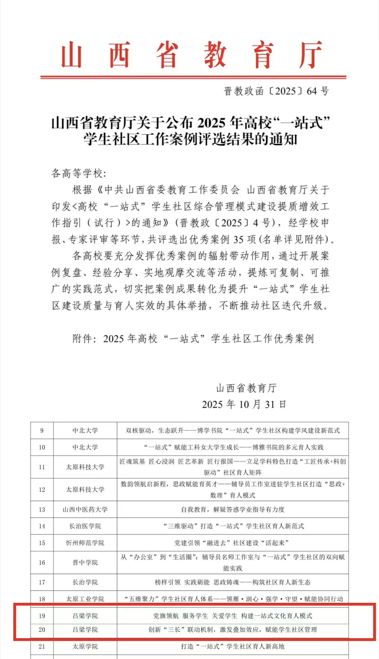
近日,山西省教育厅公布了2025年高校“一站式”学生社区工作案例评选推荐结果。我系申报的案例《党旗领航 服务学生 关爱学生 构建一站式文化育人模式》和《创新“三长”联动机制,激发叠加效应,赋能学生社区管理》成功入选优秀案例。

近年来,太阳集团tyc151cc始终高度重视“一站式”学生社区建设工作,积极探索具有自主特色的建设路径。坚持党建引领,整合各方资源,将学生社区打造成为思想政治教育、管理服务、文化活动的前沿阵地,实现了育人力量在社区汇聚、育人资源在社区集成、育人功能在社区强化。
下一步太阳集团tyc151cc党总支将以此次入选为契机,深入总结经验,持续创新实践,推动“一站式”学生社区建设提质增效,为培养德智体美劳全面发展的社会主义建设者和接班人贡献力量。